中国银行贵阳市会展城支行、中国建设银行贵阳金阳支行因贷款管理不到位被罚
来源:银柿财经 发布时间:2022-07-25 08:01:54

7月21日,银保监会贵州监管局公布4则处罚信息。

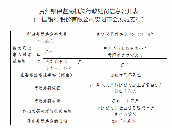
行政处罚信息公开表(贵银保监罚决字〔2022〕48号、49号、50号、51号)显示,由于“贷款管理不到位”,根据《中华人民共和国银行业监督管理法》第四十六条、第四十八条,贵州监管局对中国银行贵阳市会展城支行作出罚款20万元的行政处罚决定,对责任人袁东作出罚款5万元的行政处罚决定;对中国建设银行贵阳金阳支行作出罚款20万元的行政处罚决定,对责任人叶盛勇作出罚款5万元的行政处罚决定。

贷款管理不到位,中行贵阳市会展城支行、建行贵阳金阳支行被罚

贷款管理不到位,中行贵阳市会展城支行、建行贵阳金阳支行被罚

贷款管理不到位,中行贵阳市会展城支行、建行贵阳金阳支行被罚

贷款管理不到位,中行贵阳市会展城支行、建行贵阳金阳支行被罚

标签: 中国银行 中国建设银行 贵阳市会展城支行 贷款管理不到位

猜你喜欢

中国银行贵阳市会展城支行、中国建设银行贵阳金阳

7月21日,银保监会贵州监管局公布4则处罚信息。行政处罚信息公开表(贵银保监罚决字〔2022〕48号、49...更多

2022-07-25 08:01:54

北银消费金融因对合作机构管理不到位被罚款80万元

7月21日,北京银保监局披露一张关于北银消费金融的罚单,罚单信息显示,北银消费金融因互联网贷款业...更多

2022-07-25 08:01:12

因信用卡管理不审慎等 广西桂林漓江农村合作银行

昨日,银保监会网站显示,广西桂林漓江农村合作银行因信用卡管理不审慎、员工管理不到位,被桂林银...更多

2022-07-25 07:59:41

浙江义乌农商行因贷款“三查”不到位等多项案由被

7月22日,中国银保监会官网更新的处罚公告显示,浙江义乌农村商业银行因贷款三查不到位等多项案由,...更多

2022-07-25 07:57:29

海南省农信社因违规使用资金业务收益购置固定资产

据银保监会7月20日消息,中国银保监会海南银保监局公布的行政处罚信息公开表琼银保监罚决字〔2022〕...更多

2022-07-25 07:56:50

中国农业发展银行溧阳市支行因违反贷款资金支付管

昨日,银保监会网站显示,中国农业发展银行溧阳市支行因违反贷款资金支付管理与控制规定,被常州银...更多

2022-07-25 07:56:08

因违规使用资金业务收益购置固定资产等 海南省农

昨日,银保监会网站显示,海南省农村信用社联合社因未按资金所有者享有原则合理分配、返还资金业务...更多

2022-07-22 08:05:50

建设银行大庆商贸支行因员工非法吸收公众存款等被

据银保监会7月19日消息,中国银保监会大庆银保监分局公布的行政处罚信息公开表(庆银保监罚决字〔202...更多

2022-07-22 07:59:31

中国银行上饶明叔大道支行因内控制度执行不到位等

据银保监会7月19日消息,中国银保监会上饶监管分局公布的行政处罚信息公开表饶银保监罚决字〔2022〕...更多

2022-07-22 07:58:06

江西银行因贷款业务违反审慎经营规则等共被罚62万

据银保监会7月19日消息,中国银保监会广东银保监局公布的行政处罚信息公开表显示,江西银行股份有限...更多

2022-07-22 07:56:17