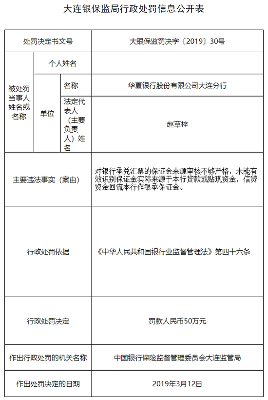
3月20日消息,大连银保监局近日发布行政处罚信息公开表显示,华夏银行股份有限公司大连分行因对银行承兑汇票的保证金来源审核不够严格,未能有效识别保证金实际来源于本行贷款或贴现资金,信贷资金回流本行作银承保证金,被罚款50万元。
行政处罚信息公开表如下:

3月20日消息,大连银保监局近日发布行政处罚信息公开表显示,华夏银行股份有限公司大连分行因对银行承兑汇票的保证金来源审核不够严格,未能有效识别保证金实际来源于本行贷款或贴现资金,信贷资金回流本行作银承保证金,被罚款50万元。
行政处罚信息公开表如下:

猜你喜欢2021年,广西玉林市累计新增减税降费11 27亿元,政策红利持续释放;一般公共预算收入中的税收收入...更多
2022-03-02 10:16:12国际货币基金组织(IMF)和世界银行3月1日发布联合声明,宣布向乌克兰提供总额达52亿美元资金支持,...更多
2022-03-02 10:06:38俄罗斯总统新闻局1日发布消息说,俄总统普京签署了关于保障金融稳定补充临时措施的总统令,旨在维护...更多
2022-03-02 06:56:54据俄罗斯媒体1日报道,俄罗斯与乌克兰代表团将于3月2日举行新一轮谈判。谈判地点位于白俄罗斯与波兰...更多
2022-03-02 05:29:10据俄媒消息,俄罗斯与乌克兰代表团下一轮谈判将于3月2日举行。乌克兰外长库列巴1日表示,乌方认为需...更多
2022-03-02 05:41:18截至欧洲中部时间1日17时37分(北京时间2日零时37分),全球确诊病例较前一日增加1200287例,达到43...更多
2022-03-02 05:27:33王毅表示,针对当前危机,中方呼吁乌俄通过谈判找到解决问题的办法,支持国际上一切有利于政治解决...更多
2022-03-01 22:40:44记者日前从多位国有大行和股份行房贷经理处了解到,今年以来,上海房贷市场有所放宽,二手房房贷放...更多
2022-03-01 20:08:15交通银行金融研究中心表示,三类PMI指数回升表明稳增长政策效果显现,春节之后经济增长动能正在恢复...更多
2022-03-01 19:34:31通知强调,降低个人住房消费负担。引导在郑金融机构加大个人住房按揭贷款投放,下调住房贷款利率。...更多
2022-03-01 17:25:54
48小时点击排行